Transforming Digital Engagement with AI Agentic Intelligence
A leading OTT platform collaborated with myAiLabs to overcome one of the biggest challenges in the media and streaming industry: delivering content that captivates every viewer, every time. With an audience of over 15 million active users and rapidly growing content libraries, finding the right match between viewer and content had become a complex puzzle. By implementing myAiLabs AI Agentic Content Recommendation Engine, powered by orchestrated AI agents, the platform achieved a 22% increase in viewer engagement, 16% reduction in content churn rate, and 1.9× improvement in content discovery—turning casual browsers into loyal audiences.
🎯 The Challenge: Too Much Content, Too Little Connection
As media platforms scale, content volume and variety explode. Our client faced declining engagement rates as users found it increasingly hard to discover shows aligned with their interests. Despite having robust metadata and viewership statistics, their conventional recommendation algorithms relied on static rules that lacked contextual understanding, failing to capture mood, intent, or subtle preference shifts.
Pain Points Identified:
- High content churn with frequent subscriber drop-offs
- Inaccurate or repetitive recommendations
- Limited personalization across languages, devices, and regions
- Lack of viewer insights to guide editorial and production teams
🤖 The myAiLabs Solution: AI Agentic Personalization at Scale
myAiLabs' AI agentic framework redefined personalization through a dynamic network of intelligent AI agents, each specializing in a unique dimension of viewer engagement. Our agents continuously learn from interactions, contextual signals, and evolving viewing habits.
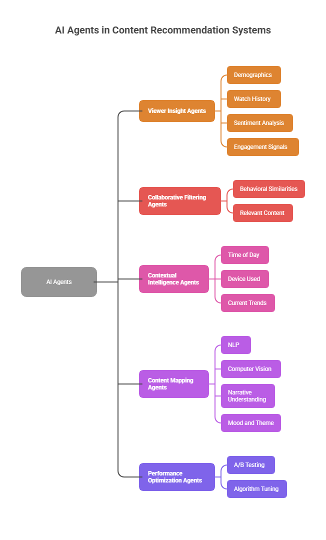
Core AI Agents Deployed:

Viewer Insight Agents
Build personalized profiles by analyzing demographics, watch history, sentiment, and engagement signals.
Collaborative Filtering Agents
Identify behavioral similarities across millions of viewers to surface the most relevant content.
Contextual Intelligence Agents
Understand real-time context—such as time of day, device used, and current trends—to adjust recommendations dynamically.
Content Mapping Agents
Categorize new uploads using advanced NLP and computer vision, understanding narrative, mood, and theme.
Performance Optimization Agents
Continuously A/B test recommendation logic and fine-tune ranking algorithms based on live user responses.
Together, these orchestrated AI agents created adaptive, hyper-personalized experiences for each user—enhancing discovery, retention, and satisfaction.
Implementation Process
Timeline: 12 weeks from data integration to full platform deployment.
- Phase 1: Unified metadata and behavioral data ingestion across platforms.
- Phase 2: AI agents trained on audience segments and existing catalog performance.
- Phase 3: Live deployment on web, mobile, smart TV, and set-top devices.
Real-time response pipelines allowed every interaction to refine subsequent recommendations instantly creating a perpetual feedback loop driven by AI agentic intelligence.

📈 Measured Success
Performance Metrics:
- 22% increase in viewer engagement
- 16% reduction in content churn
- 1.9× improvement in content discovery
Additional Outcomes:
- Average viewing time per session rose by 31%
- Recommendation accuracy exceeded human-curated lists by 44%
- Subscribers exposed to new genres increased by 52%, leading to more balanced content consumption
🌐 Future Enhancements
The next phase includes Generative AI agents for mood-based playlists, sentiment AI agents for predicting trending titles, and predictive analytics for subscriber retention modeling.
With myAiLabs AI agentic ecosystem, personalization becomes an ongoing relationship between viewer and platform—constantly learning, adapting, and delighting.
Result
An adaptive, hyper-personalized content recommendation ecosystem that transforms casual browsers into loyal audiences—powered by AI agentic intelligence.
